Για τον κλάδο Τσιμαράτος Γεννατάς έχει γίνει αναφορά στο φόρουμ :
http://gennataroots.forumgreek.com/t51-topic
Με τα πρώτα στοιχεία που προκύπτουν από την αρχειακή έρευνα στα Γενικά αρχεία της Κεφαλονιάς (1843-1933) ,μπορούμε να έχουμε μια πιο σαφή εικόνα. Η διασύνδεση με τα προηγούμενα στοιχεία από το τελευταίο Libro D ' oro του 1752-1799 είναι άμεση.
Συνοπτικά:
Από το βιβλίο "Το Libro Doro της Κεφαλονιάς του έτους 1799" της Ζαρίδη Κατερίνα εκδόσεις ΕΤΑΙΡΕΙΑ ΚΕΦΑΛΛΗΝΙΑΚΩΝ ΙΣΤΟΡΙΚΩΝ ΕΡΕΥΝΩΝ (http://www.e-kivos.gr/products.php?action=view_listing&products_id=597&products_category_1=6), έχουμε
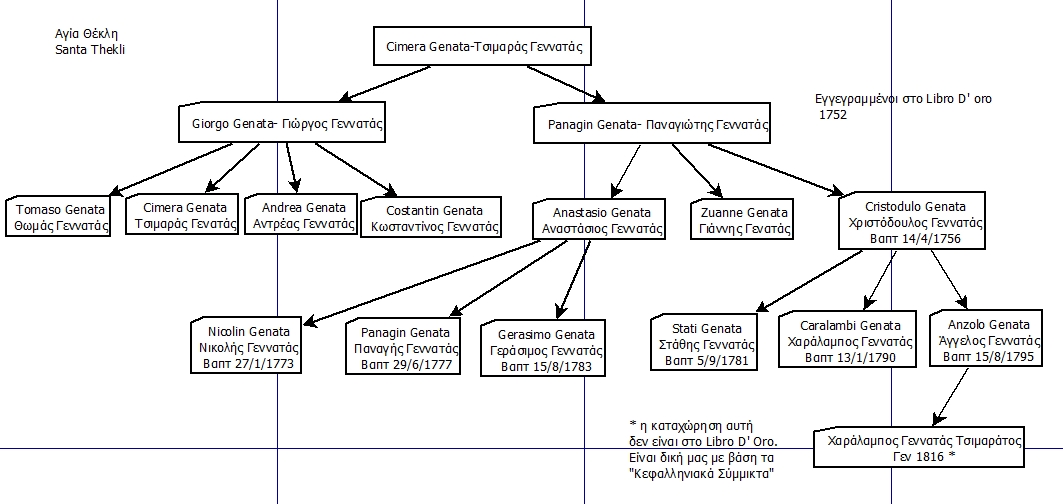
στην απογραφή της οικογένειας Γεννατά ,το τμήμα της από όπου προήλθε ο κλάδος Τσιμαράτος . Από τον Cimera Genata , προέκυψε και το Τσιμαράτος, κατά τον γνωστό τρόπο που προέκυψαν όλα τα Κεφαλονίκα επώνυμα σε -άτος.
και σε μια πιο ευκατανόητη απεικόνιση έχουμε:
Από τις Ληξιαρχικές πράξεις Γάμων , Γέννησης , Βάπτισης και Θανάτου στα Γενικά αρχεία της Ν.Κεφαλονιάς προκύπτουν νέα στοιχεία που συμπληρώνουν την γενεαλογική εξέλιξη του κλάδου. Αν και θα πάρει χρόνο μέχρι να δούμε όλες τις Λ.Π της περίοδου 1843-1933 , με τα πρώτα στοιχεία που έχουμε για τά έτη 1843 και 1844 ,1845,1846,1847 μπορούμε να δώσουμε την άμεση συνέχεια από το Libro D'oro toy 1799:
Σημειώνουμε ότι από τον Γεώργιο Γενατά , γίο του Τσιμάρα Γενατά και αδελφό του Παναγή Γενατά Τσιμαράτου ,δεν πρέπει να έχουμε συνέχεια του κλάδου Τσιμαράτων. Τουλάχιστον με τα μέχρι στιγμής στοιχεία δεν έχουμε με πιθανότερο να έκανα χρήση άλλου επωνύμου. Σύντομα θα εξακριβωθεί αν ισχύει κάτι τέτοιο. Για όλα τα παραπάνω πρόσωπα είναι δημοσιευμένα στο blog οι αντίστοιχες Ληξιαρχικές Πράξεις που τα αφορούν.
Τα πρόσωπα αυτά για τα έτη 1843,44,45,46,47 είναι τα:
Σύντομα θα έχουμε και την εξέλιξη των επόμενων ετών εώς το 1933.


Δεν υπάρχουν σχόλια:
Δημοσίευση σχολίου